
食品の保存試験は、食品の期限を設定するための代表的な手段の一つです。
しかし実務の現場では、「保存試験の設計方法が分からない」「試験結果をどのように期限設定へ反映すべきか」といった悩みを抱えることも少なくありません。
本コラムでは、食品の期限表示の基本的な考え方を整理したうえで、保存試験の具体的な設計方法まで、実例を交えて解説します。
1.食品の期限とは
(1)消費期限と賞味期限の違い
食品に表示される期限には、「消費期限」と「賞味期限」の2種類があります。
消費期限とは、定められた方法により保存した場合において、腐敗や変敗などにより安全性を欠くおそれがないと認められる期限を示すものです。弁当、惣菜、調理パン、生肉など、品質劣化が早く、安全性への影響が懸念される食品に表示されます。消費期限を過ぎた食品は、食中毒につながるおそれがあるため、食べないことが推奨されています(表1)。
一方、賞味期限は、定められた方法により保存した場合に、期待されるすべての品質が十分に保持されると認められる期限を示します。スナック菓子、カップ麺、缶詰など、比較的品質が安定している食品に表示されます。賞味期限を過ぎても直ちに安全性が失われるわけではありませんが、品質保持の保証期間ではなくなります(表1)。

(2)食品の期限表示における前提条件
保存方法・未開封が期限設定の基本
消費期限・賞味期限の定義には、いずれも「定められた方法により保存した場合」という前提条件が含まれています。
ここでいう保存方法とは、表示された保存方法を守り、未開封の状態で保存することを指します。
一度開封した食品や、表示とは異なる温度・環境で保存された食品は、期限よりも早く劣化が進行する可能性があるため、注意が必要です。
(3)消費期限・賞味期限の表示方法
年月日表示と年月表示の考え方
消費期限・賞味期限は、原則として「年月日」で表示します。
ただし、品質劣化が特に早い弁当や惣菜類では、「年月日」に加えて、必要に応じて時間まで記載することが望まれます。
賞味期限については、製造日から3か月を超える食品に限り、「年月」での表示が認められています。
年月表示の場合、その期限は「表示月の月末」までとされるため、設定時には注意が必要です。
(4)食品の期限設定は誰が行うのか
製造業者・販売業者の責任と法的な考え方
消費期限・賞味期限の設定は、食品の特性や包装形態、保存状態を踏まえ、科学的・合理的に行う必要があります。
そのため、原則として、輸入食品以外の食品では製造者・加工者・販売者が、輸入食品については輸入者が、それぞれ責任を持って期限表示を行うこととされています。
つまり、その食品を最もよく理解している事業者自身が行うべきものです。
(5)食品の期限設定の考え方
「食品期限表示の設定のためのガイドライン」と保存試験
期限設定の考え方として参考となるのが、「食品期限表示の設定のためのガイドライン」です。
(消費者庁:食品期限表示の設定のためのガイドライン(令和7年3月)より)
このガイドラインでは、以下の流れで期限設定を行うことが示されています。
1. 食品ごとの特性に十分配慮した上で、食品の安全性や品質などを客観的な項目(理化学試験や微生物試験、官能検査)に基づき、期限を設定する
2. 得られた期限に対して、1未満の安全係数を掛け、客観的な項目(指標)において得られた期限よりも短い期限を設定する
これらの試験結果を総合的に判断し、期限を設定することが求められます。
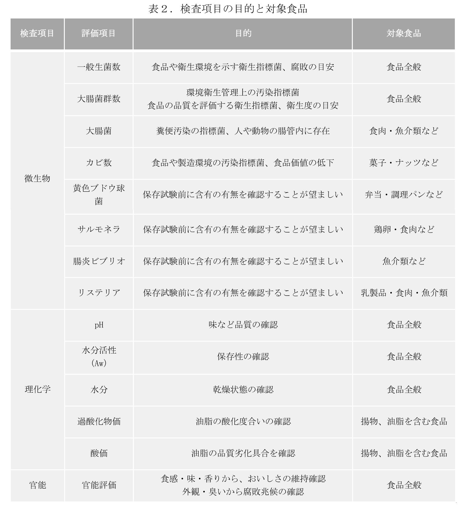
(6)保存試験における客観的評価項目とは
微生物試験・理化学試験・官能検査の位置づけ
客観的な評価項目には、数値化が可能な理化学試験や微生物試験、適切な手法により数値化された官能検査が含まれます。
これらの項目は、食品の特性や想定される品質変化を踏まえて選定する必要があります(表2)。

(7)保存試験での検査項目はどう決めるか
食品特性に応じた試験項目の考え方
期限設定に際して、すべての食品で同一の検査を実施する必要はありません。
食品表示基準Q&Aでは、品目横断的な検査ルールは定められていないとされています。
消費期限を表示する食品では、一般生菌や大腸菌群、食中毒菌などの微生物試験が必要と考えられます。一方、賞味期限を設定する食品については、業界団体が作成したガイドラインや、特性が類似する食品の試験結果を参考に、検査項目を絞り込むことも可能です。
(8)食品の期限設定における安全係数とは
保存試験結果に安全係数を掛ける理由
安全係数とは、試験室内では把握しきれない、製品の品質ばらつきや流通過程での温度・湿度・光などの環境変動を考慮するために設定される、1未満の係数です。
例えば、ある食品を一定条件の試験室で保存したところ、30日間は品質に問題がなかったとします。しかし、実際の流通では、店舗の冷蔵庫の開閉が頻繁に行われる、原材料の個体差で水分量が微妙に違うなどといったことが起こるかもしれません。
そのため、「試験では30日大丈夫だったから、期限も30日」とするのでなく、安全係数0.8を掛けて、30日×0.8=24日のように、原材料や店舗状況の違いを考慮した期限設定を行います。
品質のばらつきが小さく、微生物の増殖が抑えられているレトルト食品や缶詰などは、安全性が十分に担保されているため、安全係数を考慮する必要はないと考えられています。
2.保存試験の設計方法
賞味期限・消費期限設定のための3ステップ
食品期限表示の設定のためのガイドラインに基づき、期限の設定をする3つのステップについて説明します。
ステップ① 食品の特性を把握する
原材料、製造方法、包装形態、殺菌方法、保存方法などを整理し、どのような品質変化が起こりやすい食品かを把握します。
ステップ② 客観的な項目を設定する
法令で定められた項目に加え、官能的変化や衛生上のリスクを考慮して評価項目を選定します(表2)。
ステップ③ 保存試験を設計する
1. 仮の期限設定(日持ちさせたい日数等を設定する)
2. 安全係数(食品特性、環境変動を考慮して1未満の係数を設定する)
3. 保存条件(どのような温度帯で流通、保管されるのかを考慮する)
4. 指定項目(ステップ②で決定)
5. 試験期間(仮設定した期限となる期間を試験期間とする)
の5つを決定し、設定した期限が妥当かどうかを検証します。
3.保存試験の具体例①
クッキーの賞味期限設定における保存試験事例(詳細)
ここでは、焼き菓子であるクッキーを例に、賞味期限設定を目的とした保存試験の考え方を具体的に整理します。
なお、以下はあくまで一例であり、使用する原材料や製造条件によって適切な試験設計は異なる点に留意が必要です。
食品の特性整理(ステップ①)
今回例とするクッキーは、バターを多く使用し、香りや食感を商品の特徴としているものとします。この場合、食品の特性としては以下が挙げられます。
・バターを多く使用し、香りと食感を重視している
・脂質を多く含んでいる
・乾燥すると品質が劣化する
・微生物増殖
・微生物汚染
クッキーは水分活性が低く、微生物が増殖しにくい食品ではありますが、製造時の汚染がないこと、保存中に異常が起きていないことを確認する必要があります。
客観的評価項目の設定(ステップ②)
上記の食品特性を踏まえ、以下の評価項目を設定します。
・官能検査(食感・味・香り):おいしさの維持確認
・過酸化物価・酸価:油脂の酸化状態の把握
・水分:吸湿による食感変化の指標
・一般生菌数:保存中の微生物挙動の確認
・大腸菌群・黄色ブドウ球菌:製造時点での汚染有無の確認
賞味期限を設定する食品であるため、すべての微生物試験を長期間実施するのではなく、製造時の安全性確認と保存中の傾向把握に重点を置いた項目設定とします。
保存試験の設計(ステップ③)
期限の妥当性を検証するために以下の5つを検証します。
1. 賞味期限の仮設定:過去事例や類似製品を参考に、賞味期限を30日と仮設定
2. 安全係数:0.8
3. 保存条件:(常温)25℃
4. 指標項目:ステップ②(官能検査、過酸化物価、酸価、水分、一般生菌数、大腸菌群、 黄色ブドウ球菌)
5. 試験期間:30日 ÷ 安全係数0.8 = 38日
試験タイミングは以下のように設定します。
・製造日
・中間日(15日)
・仮設定期限(30日)
・安全係数を考慮した最終日(38日)
すべてのタイミングで官能検査、過酸化物価、酸価、水分、一般生菌数を実施し、製造日のみ大腸菌群、黄色ブドウ球菌を実施します。これは、製造時点での汚染有無を確認することが目的であるためです。
試験結果の解釈と期限設定
38日目までにすべての項目で基準逸脱が見られなかった場合、38日に安全係数0.8を掛け、賞味期限を30日と設定します。
一方、38日目で基準逸脱が見られ、30日目までは問題がなかった場合には、30日に0.8を掛けた24日を賞味期限とします。
このように、複数の試験タイミングを設けることで、試験のやり直しリスクを抑えつつ、柔軟な期限設定が可能となります。
4.保存試験の具体例②
サンドイッチの消費期限設定における保存試験事例(詳細)
次に、惣菜類であるサンドイッチを例に、消費期限設定を目的とした保存試験について解説します。ここでは、店内で仕込んだゆで卵を使用した「タマゴレタスサンド」を想定します。
食品の特性整理(ステップ①)
サンドイッチは、食品の特性としては以下が挙げられます。
・腐敗すると見た目やにおいに変化として現れやすい
・微生物増殖
・微生物汚染
・店内で仕込んだゆで卵を使用
サンドイッチは水分活性が高く、微生物増殖しやすいため菌の検査による安全性の評価を実施します。
客観的評価項目の設定(ステップ②)
上記の食品特性を踏まえ、以下の評価項目を設定します。
・官能検査(外観・臭い):腐敗兆候の確認
・一般生菌数:保存中の微生物増殖の把握
・大腸菌群・黄色ブドウ球菌:製造時の汚染確認
・サルモネラ:ゆで卵使用によるリスク対応
消費期限を設定する食品であるため、微生物試験を中心とした設計とします。
保存試験の設計(ステップ③)
期限の妥当性を検証するために以下の5つを検証します。
1. 賞味期限の仮設定:過去事例や類似製品を参考に、消費期限を48時間と仮設定
2. 安全係数:0.8
3. 保存条件:(冷蔵)10℃
4. 指標項目:ステップ②(官能検査、一般生菌数、大腸菌群・黄色ブドウ球菌、サルモネラ)
5. 試験期間:48時間 ÷ 0.8 = 60時間
試験タイミングは以下のように設定します。
・製造日時
・中間日時(24時間後)
・仮設定期限(48時間後)
・安全係数を考慮した最終時間(60時間後)
官能検査および一般生菌数は各タイミングで実施し、大腸菌群・黄色ブドウ球菌・サルモネラは製造時点のみ実施します。これは、製造時に微生物汚染がないことを確認することが目的であり、保存中に新たに発生するものではないためです。
試験結果の解釈と期限設定
60時間まで安全性が保たれていた場合には、60時間に安全係数0.8を掛け、消費期限を48時間と設定します。
仮設定期限である48時間で基準逸脱が見られた場合には、より短い時間を消費期限とする判断が必要になります。

関連コラム:消費期限および賞味期限の設定と期限を延ばす3つのポイント
本コラムでは、消費期限や賞味期限を設定するための要件と、1日でも期限を延ばすための3つのポイントについて解り易く解説します。
5.加速試験とは
保存試験との違いと期限設定での考え方
加速試験は、温度を上げるなどして劣化反応を早め、短期間で期限を予測する試験方法です。 保存試験に比べて試験期間を短縮できる点がメリットとされています。 一般的には10℃上昇すると劣化反応の速度が2倍になると言われています。
例えば食品の保存温度が25℃の場合、25℃、35℃、45℃の3つの温度帯で保存し、得られた結果をもとに、25℃保存の際の賞味期限を予測します。
加速試験が不向きなケース
微生物試験・冷蔵食品で注意すべき点
加速試験は、反応速度と温度の関係が成立することが前提となります。 微生物試験では温度を上げることで増殖する菌種が変わる可能性があり、冷蔵・冷凍食品のように温度帯が限定されている食品では適用が困難な場合があります。そのため、加速試験の利用には慎重な判断が必要です。
6.保存試験・期限設定でお困りの方へ
試験設計・期限設定のご相談を承ります
保存試験は、食品の期限を設定するための重要な判断材料ですが、「どの試験項目を設定すべきか」「安全係数をどのように考えればよいのか」といった点で迷われるケースも少なくありません。特に新商品開発時や、原材料・製造条件を変更した場合には、従来の試験設計がそのまま適用できるとは限らず、食品の特性に応じた試験設計が求められます。
当社では、
・ 食品の特性を踏まえた保存試験項目のご提案
・ 賞味期限・消費期限設定に向けた試験設計のサポート
・ 微生物試験・理化学試験の実施
など、期限設定に関わる各種試験を幅広くご支援しています。「この商品では、どこまで試験を行えばよいのか」、「保存試験の設計が妥当か確認したい」といった段階からのご相談も可能です。保存試験や期限設定でお悩みの際は、ぜひお気軽にお問い合わせフォームよりご相談ください。
詳しくは、「コンサルティングサービス」のページをご覧ください。
こちらのコラムは 第一コンサルティング本部 東京Bグループ が担当いたしました。
第一コンサルティング本部では飲食サービス、給食、ホテル、冠婚葬祭などの事業を営むお客さまに対し厨房の衛生点検や、品質管理システムの構築支援、従業員教育などのサービスをご提供しています。 年間40,000店舗以上の点検実績をもとにした衛生コンサルティングサービスにより、お客さまと共に消費者の安心と安全に貢献しています。








